Thi công và lắp đặt module xử lý nước thải 1-3m3/ngày đêm ở Đồng Nai
Công ty môi trường Bình Minh chuyên thi công và lắp đặt module xử lý nước thải. Nếu bạn đang tìm đơn vị thiết kế thi công và lắp đặt hệ thống xử lý nước thải uy tín, chất lượng hãy liên hệ ngay đến với Chúng tôi để được hỗ trợ, tư vấn miễn phí.
Hotline: 0917 347 578 – Email: kythuat.bme@gmail.com
Module hợp khối là gì?
Là một hệ thống xử lý nước thải được thiết kế theo dạng khối, tích hợp sẵn các ngăn xử lý khác nhau trong một bồn lớn, thường làm bằng inox, composite, thép dày,…thích hợp với những loại nước thải có lưu lượng thấp.
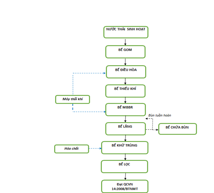
Công nghệ xử lý nước thải bằng module

Quy trình xử lý nước thải sinh hoạt bằng công nghệ MBBR theo kiểu module
Ưu điểm của module xử lý nước thải
- Thiết kế nhỏ gọn, thuận tiện di chuyển và lắp đặt
- Không cần xây dựng bể
- Giá cả rẻ hơn so với xây dựng hệ thống bằng bên tông cốt thép
- Linh hoạt trong việc nâng cấp bằng cách ghép thêm module hoặc bổ sung thêm bể
- Thuận tiện trong việc bảo trì, bảo dưỡng
- Dễ dàng di chuyển và thay đổi địa điểm
- Chất liệu đa dạng bằng inox, thép dày, composite,… cho chủ đầu tư lựa chọn
- Đảm bảo chất lượng nước đầu ra đạt tiêu chuẩn.
Công ty chuyên lắp đặt module xử lý nước thải
Công ty môi trường Bình Minh có hơn 10 năm kinh nghiệm trong lĩnh vực xử lý nước thải cho mọi ngành nghề của nhà máy, doanh nghiệp. Bên cạnh thiết kế thi công lắp đtặ hệ thống xử lý nước thải Môi trường Bình Minh còn cung cấp các loại module xử lý nước thải sinh hoạt, nước thải y tế, nước thải mực in,… phù hợp với công suất của nhà máy theo đúng yêu cầu của chủ đầu tư.
Những ưu thế của công ty môi trường Bình Minh:
- Gói dịch vụ trọn gói đa dạng.
- Dịch vụ chăm sóc khách hàng chu đáo 24/7.
- Sẵn sàng đến tận nơi để khảo sát và tư vấn miễn phí.
- Đội ngũ chuyên viên nhiều năm kinh nghiệm thực tế.
- Đảm bảo tiến độ và chất lượng công việc.
- Cung cấp máy móc, thiết bị chính hãng.
- Bảo trì bảo dưỡng miễn phí trong 12 tháng các máy móc thiết bị mà công ty đã cung cấp (Theo hợp đồng ký kết giữa 2 bên)
Quý khách có nhu cầu thi công lắp đặt module xử lý nước thải hãy liên hệ đến Môi trường Bình Minh qua Hotline: 0917 347 578 – Mr. Thành để được hỗ trợ nhanh nhất.
THÔNG TIN LIÊN HỆ
Công Ty TNHH Xây Dựng Và Kỹ Thuật Môi Trường Bình Minh
ĐỊA CHỈ: 8/52 Bình Đức , Phường Bình Hoà, TX. Thuận An, tỉnh Bình Dương
VP Hà Nội : 54 Đường số 2, Yên Mỹ , Thanh Trì, Hà Nội
– Phòng Kỹ Thuật ( Tư vấn 24/24)
0917 34 75 78 – Mr. Thành
– Phòng Tư Vấn
0274 6268 602 – Ms. Trung
Website 1: moitruongbinhminh.com
Website 2: bunvisinh.com
Email:kythuat.bme@gmail.com
Xem thêm bài viết: Thi công lắp đặt hệ thống xử lý nước thải phòng khám nha khoa ở Bình Phước















